Introduction


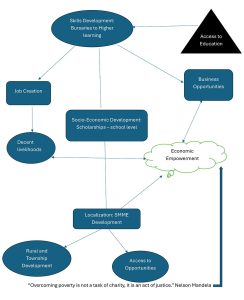
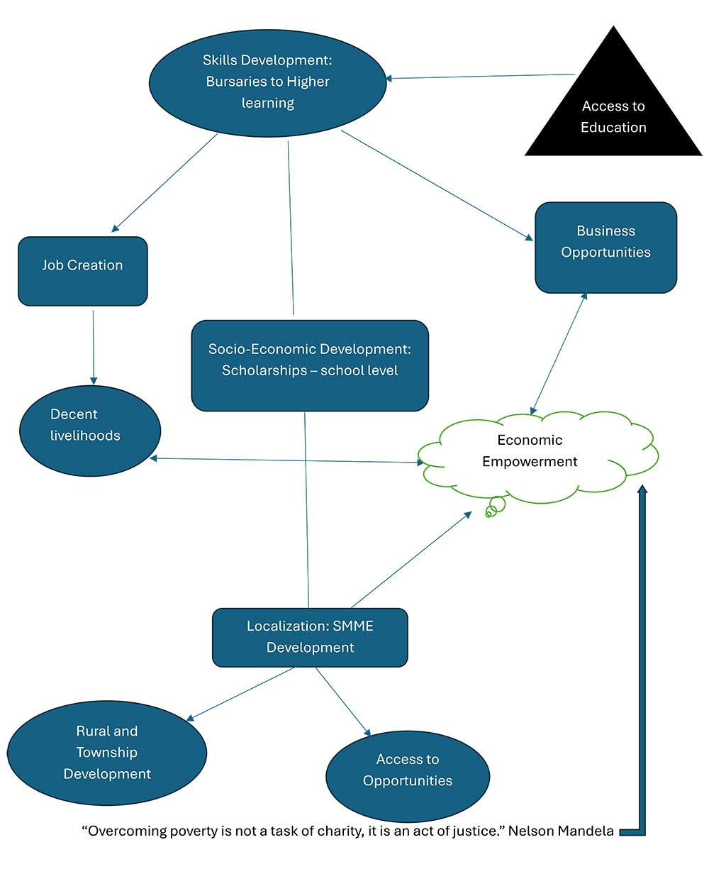
“It always seems impossible until it’s done.” Nelson Mandela. With the understanding that transformation is a journey, PMN’s approach is unpacking B-BBEE as an investment rather than that of a point scoring system. We therefore pride ourselves on a Return-on-Investment approach which impacts on all elements of the B-BBEE scorecard.
Element | Intention | Objectives |
Skills Development (SD) | To equip black South Africans with skills that enhance employability and enable meaningful participation in the economy. | Promote quality training, learnerships, and upskilling initiatives that close the skills gap and support economic inclusion. |
Enterprise & Supplier Development (ESD) | To build and integrate black-owned businesses into corporate supply chains, driving entrepreneurship and job creation. | Encourage procurement from, and provide financial and non-financial support to, black-owned suppliers and enterprises for sustainable growth. |
Socio-Economic Development (SED) | To uplift black communities through initiatives that improve living conditions and create economic opportunities. | Support projects in education, health, and community development that promote long-term, inclusive growth. |
Get in touch
If you need any additional info before making the right choice please fill in our form and we will get back to you as soon as possible.